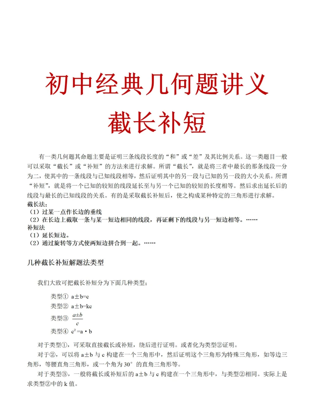
几何模型:截长补短法题型总结与应用
barry001
阅读:35
2025-10-12 03:30:06
评论:0
点击图片可放大阅览总结方法3与方法2做法类似,都采用了 八上,“三垂直模型”弦图在全等三角形中的应用及常见结论。

本文 htmlit 原创,转载保留链接!网址:https://www.fs-qilian.com/post/1162.html
声明
1.本站遵循行业规范,任何转载的稿件都会明确标注作者和来源;2.本站的原创文章,请转载时务必注明文章作者和来源,不尊重原创的行为我们将追究责任;3.作者投稿可能会经我们编辑修改或补充。
