初中道德与法治材料分析题答题模板(初中道德与法治材料题答题方法与技巧)
barry001
阅读:16
2025-11-26 05:30:06
评论:0
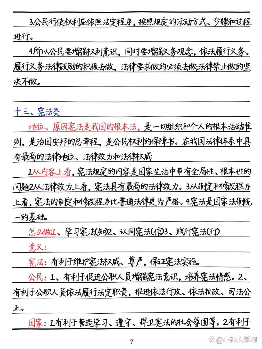
1、同学们掌握了可以根据公式来调动知识进行答题,这样答题得分率会提升一半初中道德与法治每课的结构是什么+为什么+怎么办。
2、今天小7和大家分享的是“初中道德与法制万能答题模板”,有了它,还担心不知道怎么答题嘛?获取打印版资料方法,在文末~初中道。

3、初中道德与法治八年级下册道法核心知识归类 初中政治部编道德与法治八大核心素养,收藏!初中政治7大专题背诵模板。
4、材料分析题也叫分析说明题,也是我们通常所说的主观题,是道德与法治中考最重要的题型,其分值和难度也相对较大,要解答好这类。
5、如从公民与法国情道德法律责任公民与集体等角度进行分析,角度不能重复,不能生搬硬套再次练习材料中的观点。

6、回复“初中期末”免费领取初中期末试卷回复“高中期末”免费领取高中期末资料初中道德与法治每课的结构是是什么+为什么+怎么。
本文 htmlit 原创,转载保留链接!网址:https://www.fs-qilian.com/post/3937.html
声明
1.本站遵循行业规范,任何转载的稿件都会明确标注作者和来源;2.本站的原创文章,请转载时务必注明文章作者和来源,不尊重原创的行为我们将追究责任;3.作者投稿可能会经我们编辑修改或补充。
